首页
集团概况
集团简介
管理团队
荣誉奖项
品牌战略
集团业务
城市建设服务
文商旅体
金融投资
新型基建
新闻资讯
集团动态
视频中心
招标采购
招标信息
结果公示
党的建设
党组织概况
特色党建
党建动态
联系我们
联系我们
您现在的位置:
首页
-
招标采购
-
招标信息
招标信息
结果公示
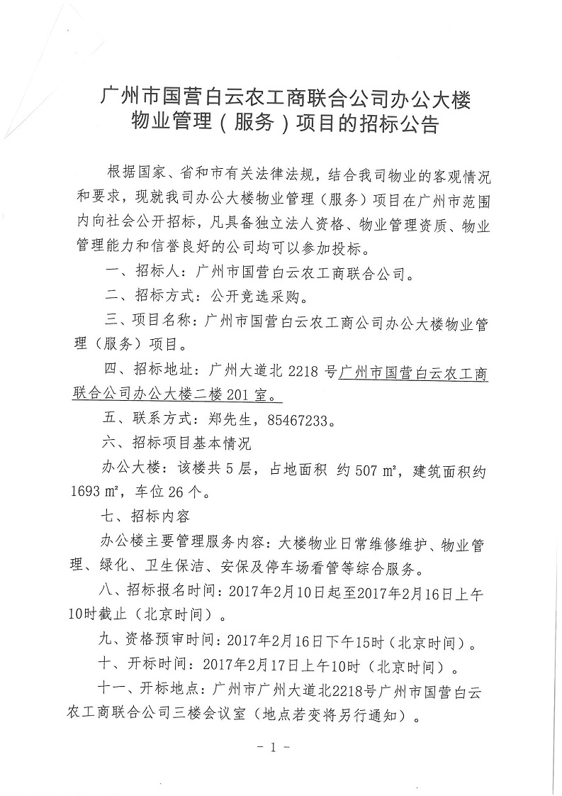
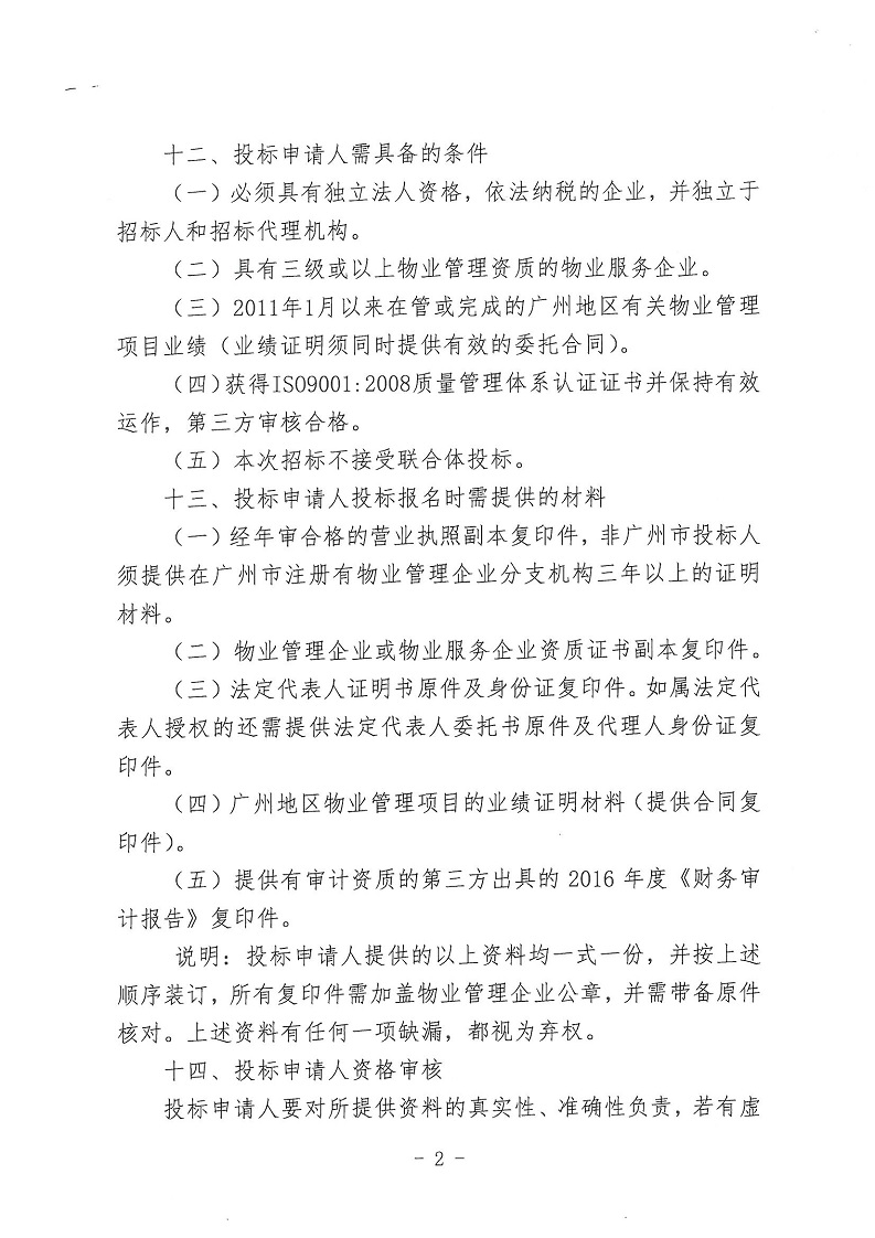
关于广州市国营白云农工商联合公司物业管理项目的招标公告
发布日期:2017-02-09
来源:广州市城市建设投资集团有限公司
返回列表
上一篇:黄金围2131.88亩范围内保安服务项目招标公告
下一篇:关于广州市公用事业规划设计院公开招聘给排水专业副总工程师的公告
关注广州城投
获取最新动态
集团概况
集团简介
管理团队
荣誉奖项
品牌战略
集团业务
城市建设服务
文商旅体
金融投资
新型基建
新闻资讯
集团动态
视频中心
招标采购
招标信息
结果公示
党的建设
党组织概况
特色党建
党建动态
联系我们
联系我们
map