首页
集团概况
集团简介
管理团队
荣誉奖项
品牌战略
集团业务
城市建设服务
文商旅体
金融投资
新型基建
新闻资讯
集团动态
视频中心
招标采购
招标信息
结果公示
党的建设
党组织概况
特色党建
党建动态
联系我们
联系我们
您现在的位置:
首页
-
招标采购
-
招标信息
招标信息
结果公示
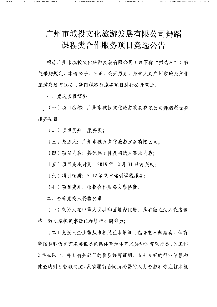
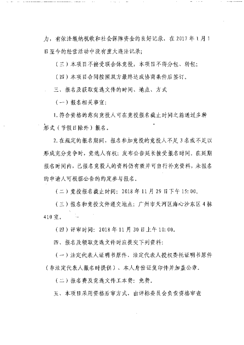
广州市城投文化旅游发展有限公司舞蹈课程类合作服务项目竞选公告
发布日期:2018-11-21
来源:广州市城市建设投资集团有限公司
返回列表
上一篇:新中轴公司员工医疗保险项目竞选公告
下一篇:滨江中路海城街20号2502房物业招租公告
关注广州城投
获取最新动态
集团概况
集团简介
管理团队
荣誉奖项
品牌战略
集团业务
城市建设服务
文商旅体
金融投资
新型基建
新闻资讯
集团动态
视频中心
招标采购
招标信息
结果公示
党的建设
党组织概况
特色党建
党建动态
联系我们
联系我们
map