首页
集团概况
集团简介
管理团队
荣誉奖项
品牌战略
集团业务
城市建设服务
文商旅体
金融投资
新型基建
新闻资讯
集团动态
视频中心
招标采购
招标信息
结果公示
党的建设
党组织概况
特色党建
党建动态
主题教育学习专栏
联系我们
联系我们
您现在的位置:
首页
-
招标采购
-
招标信息
招标信息
结果公示
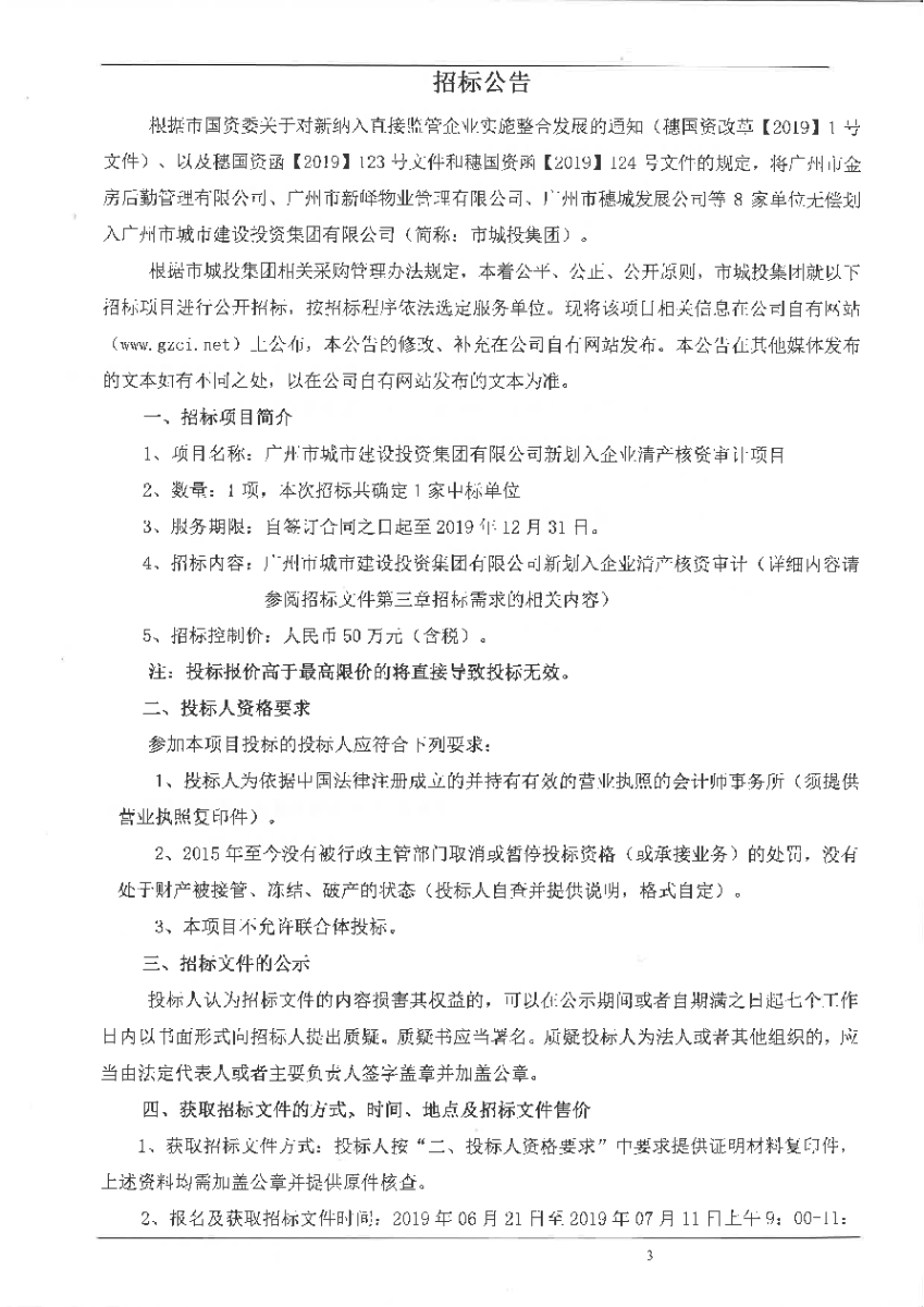
市城投集团新划入企业清产核资招标文件
发布日期:2019-06-20
来源:广州市城市建设投资集团有限公司
市城投集团新划入企业清产核资招标文件.pdf
返回列表
上一篇:广州市国营白云农工商联合公司办公大楼物业管理(服务)项目的招标公告
下一篇:广州有林投资管理有限公司招选清产核资中介机构公告
关注广州城投
获取最新动态
集团概况
集团简介
管理团队
荣誉奖项
品牌战略
集团业务
城市建设服务
文商旅体
金融投资
新型基建
新闻资讯
集团动态
视频中心
招标采购
招标信息
结果公示
党的建设
党组织概况
特色党建
党建动态
主题教育学习专栏
联系我们
联系我们
map