首页
集团概况
集团简介
管理团队
荣誉奖项
品牌战略
集团业务
城市建设服务
文商旅体
金融投资
新型基建
新闻资讯
集团动态
视频中心
招标采购
招标信息
结果公示
党的建设
党组织概况
特色党建
党建动态
联系我们
联系我们
您现在的位置:
首页
-
招标采购
-
招标信息
招标信息
结果公示
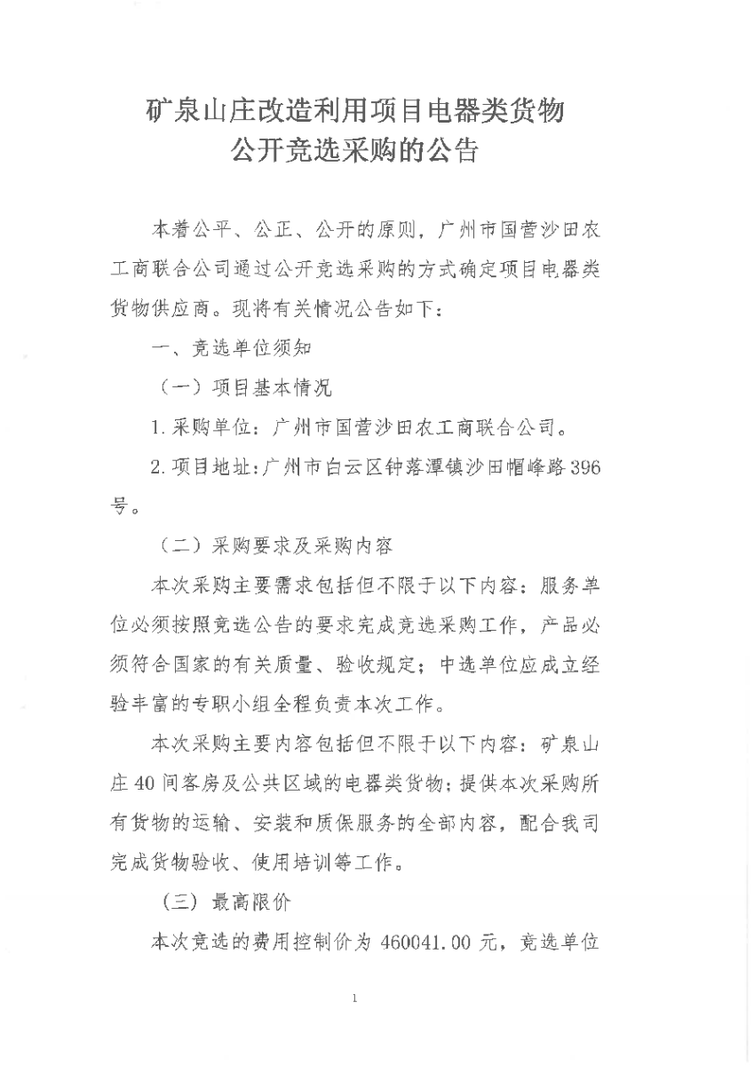
矿泉山庄改造利用项目电器类货物公开竞选采购的公告
发布日期:2018-12-14
来源:广州市城市建设投资集团有限公司
返回列表
上一篇:广州市城市建设投资集团有限公司 风险管理咨询项目竞选公告
下一篇:智慧路网业务板块合作伙伴招商公告
关注广州城投
获取最新动态
集团概况
集团简介
管理团队
荣誉奖项
品牌战略
集团业务
城市建设服务
文商旅体
金融投资
新型基建
新闻资讯
集团动态
视频中心
招标采购
招标信息
结果公示
党的建设
党组织概况
特色党建
党建动态
联系我们
联系我们
map